Venmo, Revamped
Venmo, revamped. The complete redesign of my favorite peer-to-peer payment app - now with split payments, budgeting, a user insight to spending habits.
Created on November 2021
What is Venmo?
Venmo is a payment app designed for small fund transfers and it uniquely replicates social media apps. Unlike its owner Paypal, it’s not used for businesses but by individuals for personal payments.
It enables features like commenting and reacting to transactions, freedom to creatively describe payments, and access to public activity.
The social aspect drives engagement in a unique way.
What’s the problem?
Venmo is currently designed inefficiently with main features tucked away in a hidden menu, limited insight to spending, and lost opportunity for visuals that makes apps intuitive and aesthetically appealing.
My Design Process
-

Research & Design Analysis
-

Surveys & Data Synthesis
-

User Flows & Prototype Testing
-

Iterations & Opportunities
Research & Design Analysis
Research Focus
Understand the primary features and uses of Venmo
My research starts with who the target users are and why they choose Venmo.
I explore Venmo’s immediate competitors and the financial tech realm and opportunities for improvement.
Determine best ways to organize and view data
Next, I dive deeper into what tools are used to filter, analyze and view data online.
From search filters in online stores to data insights on Instagram, I investigate data analytics and how they might apply to Venmo.
Analyze popular app layouts & design concepts
Lastly, I research app layouts that popular platforms use and how users engage with them.
Studying successful layouts of Instagram, Airbnb and Yelp enables me to be inspired in creating new concepts.
Persona
Meet Amanda!
She is a student at Cal who’s passionate about art, making memories with her friends and getting involved in extracurriculars. She’s a careful spender who pays out of state tuition and her own rent.
To manage peer to peer payments, she primarily uses Venmo, but she’s been met with many pain points in the app.
Goals
Gain better understanding of her personal spending habits by category
Use fewer platforms for managing multiple payments
Pay friends fast and efficiently
Continue using a platform that makes money comfortable and casual discussion with peers
Pain Points
Hardly notices or forgets when she has Venmo notifications
Must use outside resources like excel sheets to track spending on food, travel, and shopping
Spends too much time categorizing expenses
Never view public transactions and finds them overwhelming
User Surveys & Data Analysis
I surveyed 50 Venmo users and gathered insight on the following:
User Activity
Questions about our user’s experience and likes or dislikes.
What are your main reasons for using Venmo? Do you use competing payment apps? What features would you like to see in Venmo?
Design
Questions about the UI/UI of Venmo and competing apps.
What apps have enjoyable interfaces and why? Are these features discoverable? Where do you expect to find the search bad?
Organizing Data
Questions about how users like to organize or view data.
Do you like viewing data as text or visual charts? Are you interested in financial insights in payment apps? How do you want to sort transactions?
Survey Results
User Flows & Prototype Testing
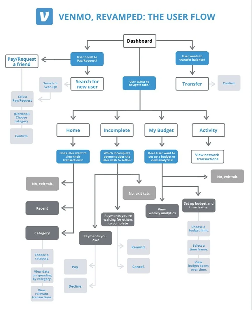
User Flow
I created a step by step user flow to understand the most intuitive flow for the app.
Low Fidelity Wireframes
Using this flow, I sketched out low-fidelity wireframes to represent the idea.
I interviewed 10 participants in a 1:1 interview, which offered insightful advice to iterate on.
User Interviews
I conducted 10 user interviews to better gage a users understanding of the task flow and design.
I asked participants to walk me through the flow and wireframes out loud, stopping for helpful comments, suggestions, opinions or points of confusion.
Helpful User Feedback
Users called out better ordering of tabs by important
Suggestions for additional insights and visual data even if they do not set up a budget
Filtering feature to view transactions by price range
Confusion with the budget progress bar seeming like spending is a goal rather than depleting funds
Adopting a calculator style keyboard rather than date picker UI for the budget feature
Final Iteration & Opportunities
Exquipped with my user feedback, I executed a final iteration and created a clickable prototype in Figma.
Intuitive, personalized interface with discoverable features
Visual data to view spending and manage your budget
Pay top and recent friends and categorize your payments efficiently
Final Design
Opportunities
A design is never truly finished and if I had more time, these are some factors I would take into consideration:
Broaden my surveys to more users outside the college environment
Conduct a deeper analysis of businesses challenges Venmo faces
Research further how different banks differ in their partnership policies with Venmo
Conduct more user testing on my final iterations
Overall, this project provided me with incredible insight on user behavior, design concepts, and how to organize data with design. Shortly after completing this project, I shared these designs with the design team at Venmo and I hope it can inspired their roadmap.